Introduction
Elements of Flow Control
Importing Modules
Last week, we learned the basics of individual instructions and that a program is just a series of instructions. But programming's real strength isn't just running one instruction after another!
A program can decide to skip instructions, repeat them, or choose one of several instructions to run! Flow control statements can decide which Python instructions to execute under which conditions.
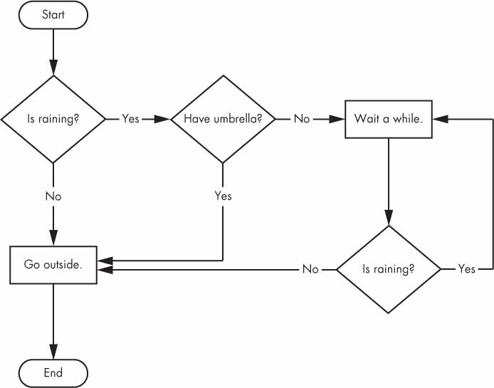
These flow control statements directly correspond to the symbols in a flowchart!

But before you learn about flow control statements, you first need to learn how to represent those yes and no options and understand how to write those branching points as Python code. To that end, let’s explore Boolean values, comparison operators, and Boolean operators.
A boolean expression is an expression that is either True or False. The following examples use the operator ==, which compares two operands and produces True if they are equal and False otherwise:
print(5 == 5)
print(5 == 6)
True False
True and False are special values that belong to the class bool which are Boolean values; they are not strings:
type(True), type(False)
(bool, bool)
The == operator is one of the comparison operators or relational operators; the others are:
| Meaning | |
|---|---|
| x != y | x is not equal to y |
| x > y | x is greater than y |
| x < y | x is less than y |
| x >= y | x is greater than or equal to y |
| x <= y | x is less than or equal to y |
| x is y | x is the same as y |
| x is not y | x is not the same as y |
These operators evaluate to True or False depending on the values you give them and, therefore, can be used in the decision point as a condition statement.
print(42==42)
print(42==42.0) # It will compare its value!
print(42=='42') # int/float are always different from string
print(2!=3)
print('hello'=='Hello') # Python is case sensitive
print(42 < 100)
print(42 >= 100)
True True False True False True False
display_quiz(path+"bool.json", max_width=800)
The three Boolean operators (and, or, and not) are used to operate on Boolean values. Like comparison operators, they evaluate these expressions down to a Boolean value. Let’s explore these operators in detail.
| Expression | Evaluates to . . . |
|---|---|
| True and True | True |
| True and False | False |
| False and True | False |
| False and False | False |
| Expression | Evaluates to . . . |
|---|---|
| True or True | True |
| True or False | True |
| False or True | True |
| False or False | False |
| Expression | Evaluates to . . . |
|---|---|
| not True | False |
| not False | True |
print((4 < 5) and (5 < 6))
print((6 < 5) or (9 < 6))
print((1 == 2) or (2 == 2))
print(not (1==3) and (3==4))
True False True False
The computer will evaluate the left expression first, and then it will evaluate the right expression.
The Boolean operators have an order of operations just like the math operators do. After any math and comparison operators evaluate, Python evaluates the not operators first, then the and operators, and then the or operators.
Arithmetic operators take precedence over logical operators. Python will always evaluate the arithmetic operators first. Next comes the relational operators. Finally, the logical operators are done last.
| Level | Category | Operators |
|---|---|---|
| 7 (high) | exponent | ** |
| 6 | multiplication | *, /, //, % |
| 5 | addition | +, - |
| 4 | relational | ==, !=, <=, >=, >, < |
| 3 | logical | not |
| 2 | logical | and |
| 1 (low) | logical | or |
display_quiz(path+"logical.json", max_width=800)
It can be shown that all programs could be written using three forms of control—namely, sequential execution, the selection statement and the repetition statement. This is the idea behind structured programming.
Flow control statements often start with a part called the condition and are always followed by a block of code called the clause or body.
The Boolean expressions you've seen so far could all be considered conditions, which are the same thing as expressions; the condition is just a more specific name in the context of flow control statements!
Lines of Python code can be grouped together in blocks. You can tell when a block begins and ends from the indentation of the lines of code. There are three rules for blocks.
Blocks are easier to understand by looking at some indented code, so let's find the blocks in part of a small game program, shown here:
name = 'Mary'
password = 'swordfish'
if name == 'Mary':
print('Hello, Mary')
if password == 'swordfish':
print('Access granted.')
else:
print('Wrong password.')
Hello, Mary Access granted.
You can view the execution of this program at https://autbor.com/blocks/. The first block of code starts at the line print('Hello, Mary') and contains all the lines after it. Inside this block is another block, which has only a single line in it: print('Access Granted.'). The third block is also one line long: print('Wrong password.').
An IndentationError occurs if you have more than one statement in a block and those statements do not have the same indentation:
name = 'Mary'
password = 'swordfish'
if name == 'Mary':
print('Hello, Mary')
if password == 'swordfish':
print('Access granted.')
else:
print('Wrong password.')
File "C:\Users\adm\AppData\Local\Temp\ipykernel_35736\140440185.py", line 5 if password == 'swordfish': ^ IndentationError: unexpected indent
display_quiz(path+"block.json", max_width=800)
The control statement affords us a mechanism for jumping from one part of a program to another. This enables what is called control structures.
One example of this is the if-statement. An if statement's body (that is, the block following the if statement) will execute if the statement’s condition is True. The body is skipped if the condition is False.
In Python, an if statement consists of the following:
if keywordTrue or False)if body)The boolean expression after the if statement is called the condition. We end the if statement with a colon character (:) and the line(s) after the if statement are indented. If the logical condition is true, then the indented statement gets executed. If the logical condition is false, the indented statement is skipped.
name = 'Mary'
if name == 'Alice':
print('Hi, Alice.')

A second form of the if statement is alternative execution, in which there are two possibilities and the condition determines which one gets executed. The syntax looks like this:
if name == 'Alice':
print('Hi, Alice.')
else:
print('Hello, stranger.')
Hello, stranger.
You can also write the above code in one line using the ternary conditional operator:
print('Hi, Alice.') if name == 'Alice' else print('Hello, stranger.') # Note that we do not have colon in between!
Hello, stranger.

Since the condition must either be true or false, exactly one of the alternatives will be executed. The alternatives are called branches, because they are branches in the flow of execution.
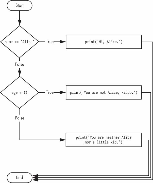
Sometimes there are more than two possibilities and we need more than two branches. One way to express a computation like that is a chained conditional:
name = 'Carol'
age = 3000
if name == 'Alice':
print('Hi, Alice.')
elif age < 12:
print('You are not Alice, kidd.')
else:
print('You are neither Alice nor a little kid.')
You are neither Alice nor a little kid.
You can view the execution of this program at https://autbor.com/littlekid/. In plain English, this type of flow control structure would be “If the first condition is true, do this. Else, if the second condition is true, do that.

display_quiz(path+"conditions.json", max_width=800)
Exercise 1: Write a program that prompts the user to enter a
rowandcolumn(each between 0 and 7) corresponding to an $8 \times 8$ chessboard square, then prints "black" or "white" depending on the square's color; if either input is outside the 0–7 range, it prints "out of board."¶

row = int(input("Enter row :"))
column = int(input("Enter column :"))
# If the column and row is out of bounds, print out of board:
if column ____ or column ___ or row ___ or row ____:
print('out of board')
# If the even/oddness of the column and row match, print 'white':
____ column % _ == row % _:
print('white')
# If they don't match, then print 'black':
____:
print('black')
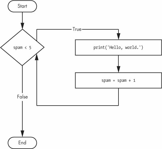
You can make a block of code execute over and over again using a while statement. The code in a while body will be executed as long as the while statement’s condition is True. A while statement always consists of the following:
while keywordwhile body)spam = 0
while spam < 5:
print('Hello, world.')
spam += 1 # equivalent to spam = spam + 1
Hello, world. Hello, world. Hello, world. Hello, world. Hello, world.
Augmented assignments abbreviate assignment expressions in which the same variable name appears on the left and right of the assignment’s = as above

More formally, here is the flow of execution for a while statement:
Evaluate the condition, yielding True or False.
If the condition is false, exit the while statement and continue execution at the next statement.
If the condition is true, execute the body and then go back to step 1.
In the while loop, the condition is always checked at the start of each iteration (that is, each time the loop is executed). If the condition is True, then the body is executed, and afterward, the condition is checked again. The first time the condition is found to be False, the while body is skipped.
A common programming pattern is that we can run the program as long as the user wants by putting most of the program in a while loop. We'll define a quit value to decide when to leave:
prompt = "\nTell me something, and I will repeat it back to you:"
prompt += "\nEnter 'quit' to end the program. "
message = ""
while message != 'quit':
message = input(prompt)
print(message)
Tell me something, and I will repeat it back to you: Enter 'quit' to end the program. hi hi Tell me something, and I will repeat it back to you: Enter 'quit' to end the program. quit quit
We first set up a variable message to keep track of whatever value the user enters. We define message as an empty string, "", so Python has something to check at the first time.
Note that Python considers 0, None, empty string, and empty container as False and all other things are True!
bool(""), bool(0), bool(None), bool(prompt), bool(12)
(False, False, False, True, True)
break to Exit a Loop¶The above program works well, except that it prints the word 'quit' as if it were an actual message. In fact, there is a shortcut to getting the program execution to break out of a while loop’s body early. If the execution reaches a break statement, it immediately exits the while loop’s body!
prompt = "\nTell me something, and I will repeat it back to you:"
prompt += "\nEnter 'quit' to end the program. "
message = ""
while True:
message = input(prompt)
if message == 'quit':
break
else:
print(message)
Tell me something, and I will repeat it back to you: Enter 'quit' to end the program. hi hi Tell me something, and I will repeat it back to you: Enter 'quit' to end the program. quit
The fourth line creates an infinite loop; it is a while loop whose condition is always True. After the program execution enters this loop, it will exit the loop only when a break statement is executed.
continue Statemet¶Rather than breaking out of a loop entirely without executing the rest of its code, you can use the continue statement to return to the beginning of the loop based on the result of a conditional test. For example, consider a loop that counts from 1 to 10 but prints only the odd numbers in that range:
current_number = 0
while current_number < 10:
current_number += 1
if current_number % 2 == 0:
continue
else:
print(current_number, end=' ')
1 3 5 7 9
Note that the built-in function print() displays its argument(s), then moves the cursor to the next line. You can change this behavior with the argument end. We used one space (' '), so each call to print displays the character’s value followed by one space!
display_quiz(path+"while.json", max_width=800)
Let us delve into the following program:
name = ''
while not name:
print('Enter your name:')
name = input()
print('How many guests will you have?')
numOfGuests = int(input())
if numOfGuests:
print('Be sure to have enough room for all your guests.')
print('Done')
Enter your name: phonchi How many guests will you have? 3 Be sure to have enough room for all your guests. Done
You can view the execution of this program at https://autbor.com/howmanyguests/.
for Loops and the range() Function¶The while loop keeps looping while when its condition is True, but what if you want to execute a block of code only a certain number of times? You can do this with a for loop statement and the range() function.
A for statement looks something like for i in range(5): and includes the following:
for keywordin keywordrange() funtion with up to three integers passed to it (The for statement can iterate over a sequence item by item!)Let’s create a new program to help you see a for loop in action.
print('My name is')
for i in range(5):
print('Jimmy Five Times (' + str(i) + ')')
My name is Jimmy Five Times (0) Jimmy Five Times (1) Jimmy Five Times (2) Jimmy Five Times (3) Jimmy Five Times (4)
You can view the execution of this program at https://autbor.com/fivetimesfor/.
You can actually use a while loop to do the same thing as a for loop; for loops are just more concise.
print('My name is')
i = 0
while i < 5:
print('Jimmy Five Times (' + str(i) + ')')
i = i + 1
My name is Jimmy Five Times (0) Jimmy Five Times (1) Jimmy Five Times (2) Jimmy Five Times (3) Jimmy Five Times (4)
range()¶Some functions can be called with multiple arguments separated by a comma, and range() is one of them. This lets you change the integer passed to range() to follow any sequence of integers, including starting at a number other than zero.
for i in range(12, 16):
print(i)
12 13 14 15
The range() function can also be called with three arguments. The first two arguments will be the start and stop values, and the third will be the step argument.
for i in range(0, 10, 2):
print(i)
0 2 4 6 8
You can even use a negative number for the step argument to make the for loop count down instead of up.
for i in range(5, -1, -1):
print(i)
5 4 3 2 1 0
display_quiz(path+"for.json", max_width=800)
Exercise 2: Write a script that displays the following triangle patterns. Use
forloops to generate the patterns.¶
*
**
***
****
*****
******
*******
********
*********
**********
Hint: Try to use nested loops and use the outer loop to display each row while the inner loop to display each column
for row in range(__,__):
for column in range(__,__):
print('*', end='')
print()
All Python programs can call a basic set of functions called built-in functions, including the print(), input(), len() and range() functions you’ve seen before.
Python also comes with a set of modules called the standard library. Each module is a Python program that contains a related group of functions that can be embedded in your programs.
For example, the math module has mathematics-related functions. The random module has random number-related functions, and so on.
Before you can use the functions in a module, you must import the module with an import statement. In code, an import statement consists of the following:
import keywordOnce you import a module, you can use all the cool functions of that module. Let’s give it a try with the random module, which will give us access to the random.randint() function.
import random
for i in range(5):
print(random.randint(1, 10))
3 8 2 1 7
You can view the execution of this program at https://autbor.com/printrandom/. The random.randint() function call evaluates to a random integer value between the two integers that you pass it.
Since randint() is in the random module, you must first type random. in front of the function name to tell Python to look for this function inside the random module.
sys.exit() Function¶The last flow control concept to cover is how to terminate the program. Programs always terminate if the program execution reaches the bottom of the instructions.
However, you can cause the program to terminate before the last instruction by calling the sys.exit(). Since this function is in the sys module, you have to import sys before your program can use it.
%%writefile exit.py
import sys
while True:
print('Type exit to exit.')
response = input()
if response == 'exit':
sys.exit()
print('You typed ' + response + '.')
print('This line will not be printed')
Overwriting exit.py
%run exit.py
Type exit to exit. hi You typed hi. Type exit to exit. exit
By using expressions that evaluate to True or False (also called conditions), you can write programs that make decisions on what code to execute and what code to skip. You can also execute code over and over again in a loop while a certain condition evaluates to True.
These flow control statements will let you write more intelligent programs. You can also use another type of flow control by writing your own functions, which is the topic of the next chapter.
from jupytercards import display_flashcards
fpath= "https://raw.githubusercontent.com/phonchi/nsysu-math106A/refs/heads/main/extra/flashcards/"
display_flashcards(fpath + 'ch2.json')